啟動直流電機時,可能需要大電流,這會給電機驅動器和電源帶來負擔。本文討論了集成到許多電機驅動器IC中以解決高電流條件的電流調節功能。
通常,在啟動直流電機時,電機驅動器和電源會承受大電流的負擔。本文使用MonolithicPowerSystems(MPS)的示例,研究集成到無數電機驅動器IC中以解決高電流條件的電流調節功能。在許多情況下,使用電流調節可以讓設計人員使用更小的電機驅動器IC。
為簡化起見,所有示例中均使用有刷直流電機,但此處描述的過程也可應用于無刷直流(BLDC)電機系統。
直流電機基礎知識
在討論電流限制和調節之前,重要的是要考慮直流電機的運行方式。
簡而言之,直流電機可以建模為一個電壓稱為反電動勢(EMF)與一個電阻串聯。圖1顯示了這種設置。反電動勢是電機產生的電壓,它與電機速度成正比。串聯電阻只是繞組的直流電阻。

1.直流電機的電氣模型包括電源、串聯電阻和反電動勢。
轉矩,即電機產生的旋轉力,是在電流流過電機時產生的。
如果沒有向電機施加機械負載并且向電機施加電壓(VSRC),則電機旋轉并加速,直到反電動勢(VBEMF)上升到與VSRC相同的水平。此時,沒有電流流動。
當扭矩施加到軸上時,電機減速,導致VBEMF降低,同時在VSRC和VBEMF之間產生電壓差。該電壓差會產生從電源流出的電流((VSRC-VBEMF)/RS)。
請注意,這是一種簡化的理想近似值。實際上,存在損耗,并且總是有一些電流從源頭流出。
啟動馬達
當電機停止時,VBEMF為0V。圖1顯示,當您第一次向電機施加電壓時,電流僅受電機串聯電阻的限制。該電阻通常非常小,這會導致大電流流動,直到電機開始旋轉。電流通常遠大于電機的額定連續電流。圖2顯示了小型直流電機,下表顯示了電機的規格。

2.為簡化起見,使用小型直流電機測量連續電流。
該表列出了標稱額定連續電流在1.25A,其對應于最大可允許的連續扭矩負載。有了這個值,人們可能會認為電機驅動器只需要支持1.25A的最大電流。
然而,堵轉電流(電機停止時額定電壓下通過電機的電流)為3.3A。這意味著電機驅動器必須能夠驅動堵轉電流以使電機旋轉,或者提供電流限制以軟啟動電機。否則,電機驅動器可能會激活過流保護(OCP)功能。不提供OCP的設備可能會損壞。
另外,啟動電機所需要的大電流,必須要有能夠支持這種大電流的電源。在電池供電的系統中,即使脈沖持續時間有限,也會因吸收高電流脈沖而縮短電池壽命,因此在電機啟動時限制電流是有益的。
電機驅動器電流調節
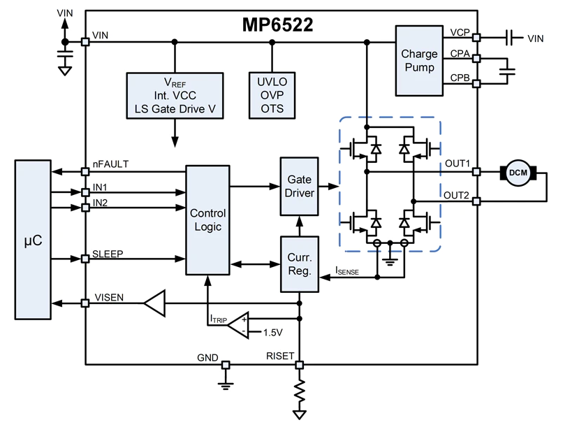
許多電機驅動器IC包括某種形式的電流限制或電流調節。圖3顯示了電機驅動器IC的示例MPS的MP6522,H橋電機驅動器。通過檢測兩個低側MOSFET(LS-FET)中的電流,在IC內部測量電機電流。該測量值由電流調節電路使用。

3.MP6522是H橋電機驅動器,最大輸出電流為3.2A。
測得的電流通過RISET引腳上的一個小型外部電阻器縮放為電壓。該電壓與電機電流成正比。如果電流達到1.5V,MP6522在重新啟用之前會關閉電機電流一段固定的時間。
電動機具有大量的電感。當使用電流調節來驅動電機時,當H橋打開時電流上升,當達到電流跳變點時電流下降,隨后驅動器關閉電流。結果是三角電流波形(圖4中的綠色軌跡)。該波形顯示電流由MP6522調節在大約1.5A的峰值處。

4.MP6522可有效調節電流峰值為1.5A。
電機啟動(失速)電流
MP6522可用于驅動上述小型直流電機。如果沒有電流調節(RISET電阻器=0Ω)和12V電源,則需要大約3.6A的峰值電流來啟動電機。圖5顯示了相關波形。

5、電機啟動電流峰值為3.6A。
當電流穩定時,電機達到全速。在這種情況下,電機需要大約50毫秒才能達到全速。
請注意,當電機旋轉時,電機換向會導致波形中的電流紋波。當電機旋轉時,換向器從一個段移動到下一個段,并將電流傳輸到下一個繞組。在這些轉換過程中,電流不斷上升和下降少量。這與電機驅動器無關。
使用電流調節來限制堵轉電流
通過將RISET電阻器設置為10kΩ,可以將MP6522設置為提供1.5A的電流限制。圖6顯示輸出打開和關閉以限制通過直流電機的電流。

6.使用10kΩ電阻器,MP6522中的電流可以限制為1.5A。
與電機在沒有電流限制的情況下在50毫秒內達到全速相比,在這種情況下電機需要80毫秒才能達到全速。
由于電流與施加到電機的扭矩成正比,因此在啟動時限制電機電流也會限制扭矩。由于扭矩將電機從停止加速到其最終速度,因此限制扭矩也會限制這種加速,這意味著電機需要更長的時間才能達到全速。機械系統的慣性需要轉矩來加速。因此,如果一個大的質量被耦合到電機(例如,飛輪),那么時間會進一步延長。
機械系統具有摩擦力,即靜力,也有靜摩擦力。靜摩擦的作用類似于摩擦,但一旦系統移動,它就會下降。為了移動,電機必須有足夠的扭矩來克服摩擦和靜摩擦。這意味著設計人員不能將電機的啟動電流設置得太低。如果電流限制太多,則電機可能根本無法啟動,或者可能需要很長時間才能達到所需的速度。
結論
本文探討了如何使用電機驅動器(例如MPS的MP6522)提供的電流調節功能來調節和控制啟動直流電機時流過的大電流。通過了解如何正確限制電機的啟動電流,設計人員不僅可以使用更小的電機驅動器,還可以優化系統的電流傳輸。

