光學傳感器是設計用于檢測入射光線并將其轉換為電信號的電子元件。這些組件可用于測量入射光的強度并將其轉換為集成測量設備可讀的形式,具體取決于傳感器類型。本文概述了光學傳感器的的關鍵應用領域,其中更是關聯著光學傳感器的工作原理及相關注意事項。
光學傳感器的應用

光學傳感器是工業、消費、醫療保健和汽車領域中使用的電子設備中無處不在的組件。
一、工業和商業領域
在工業和商業應用中,光學傳感器也被用于工業4.0應用中的距離和溫度傳感和自動化。例如,光學傳感器可以通過集成紅外LED、光晶體管和透明棱鏡尖端來檢測過程工程設施中的液位,例如油庫和碳氫化合物精煉廠的石油液位。光學傳感器還可以通過檢測工廠車間是否存在組件來實現自動化控制。
二、醫療保健領域
由于全球大流行病對非接觸式傳感的空前需求,光學傳感器已被用于長期醫療機構的消毒劑分配器,以確保健康和安全合規性。其他醫療應用包括用于呼吸分析和心率監測的生物醫學設備。可以使用可調諧二極管激光器實現呼吸分析,而光通過皮膚反射回傳感器可以在稱為光電體積描記術的過程中準確監測人體心率。便攜式可穿戴傳感器利用光學傳感器自動和手動跟蹤用戶的健康狀況和生命體征。
三、消費類電子產品
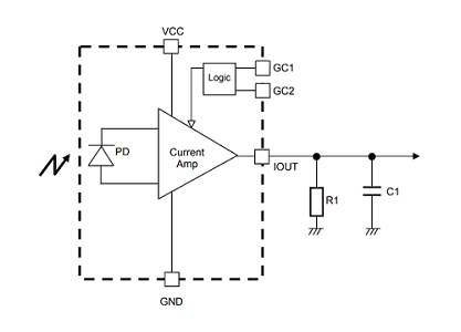
光學傳感器也被用于智能手機等消費電子產品中的環境光感測,具有延長電池壽命和優化屏幕亮度以匹配環境照明量等優勢。下面的原理圖集成了一個微控制器和一個配備自動發光控制的LED驅動器IC,以實現與環境光量成正比的輸出電流,并模擬人眼的光譜靈敏度。

光電遮斷器和反射型光電傳感器用于工業和零售應用的打印機和3D掃描儀中的光學傳感。光學傳感器還用于商業和住宅建筑中的監視設備,以檢測入侵者。

